Product Summary
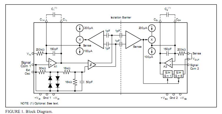
The ISO120G is a precision isolation amplifier incorporating a novel duty cycle modulation-demodulation technique. The signal is transmitted digitally across a 2pF differential capacitive barrier. The ISO120G is easy to use. No external components are required for 60kHz bandwidth. The applications of the ISO120G are ground loop elimination, motor and scr control, power monitoring, analytical measurements, biomedical measurements, data acquisition, test equipment.
Parametrics
ISO120G absolute maximum ratings: (1)Supply Voltage (any supply):18V; (2)VIN, Sense Voltage:±100V; (3)External Oscillator Input:±25V; (4)Signal Common 1 to Ground 1:±1V; (5)Signal Common 2 to Ground 2:±1V; (6)Continuous Isolation Voltage: 1500Vrms; (7)Junction Temperature:150℃; (8)Storage Temperature:–65℃ to +150℃; (9)Lead Temperature (soldering, 10s):+300℃.
Features
ISO120G features: (1)100% tested for partial discharge; (2)Rated 1500Vrms; (3)high IMR: 115dB at 60Hz; (4)user control of carrier frequency; (5)low nonlinearity: ±0.01% max; (6)bipolar operation: VO = ±10V; (7)0.3”-wide 24-PIN hermetic DIP, ISO120; (8)synchronization capability; (9)wide temp range:–55 to +125℃.
Diagrams

| Image | Part No | Mfg | Description | ![]() |
Pricing (USD) |
Quantity | ||||||||
|---|---|---|---|---|---|---|---|---|---|---|---|---|---|---|
![]() |
![]() ISO120G |
![]() Texas Instruments |
![]() Isolation Amplifiers Prec Lo Cost Iso Amp |
![]() Data Sheet |
![]()
|
|
||||||||
![]() |
![]() ISO120G-BI |
![]() |
![]() IC OPAMP ISO 60KHZ SGL 24CDIP |
![]() Data Sheet |
![]() Negotiable |
|
||||||||
(China (Mainland))










