Product Summary
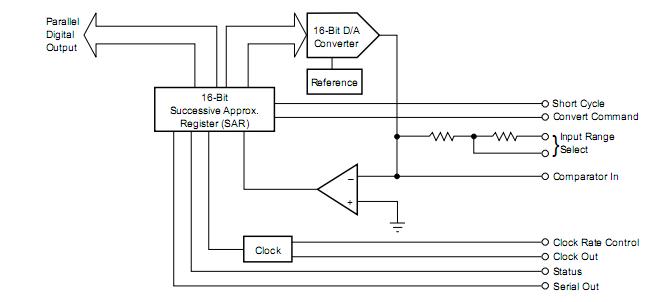
The ADC76JG is a high quality, 16-bit successive approximation analog-to-digital converter. The ADC76JG uses state-of-the-art laser-trimmed IC thin-film resistors and is packaged in a hermetic 32-pin dual-in-line package. The ADC76JG is complete with internal reference, short cycling capabilities, serial output, and thin-film scaling resistors, which allow selection of analog input ranges of ±2.5V, ±5V, ±10V, 0 to +5V, 0 to +10V and 0 to +20V.
Parametrics
ADC76JG absolute maximum ratings: (1)+VCC to Common:0V to +16.5V; (2)–VCC to Common:0V to –16.5V; (3)+VDD to Common:0V to +7V; (4)Analog Common to Digital Common:±0.5V; (5)Logic Inputs to Common:0V to VDD; (6)Maximum Power Dissipation:1000mW; (7)Lead Temperature (soldering, 10s):300°C.
Features
ADC76JG features: (1)16-bit resolution; (2)linearity error: ±0.003% max (KG, BG); (3)no missing codes guaranteed from –25°C TO +85°C; (4)17μs conversion time (16-Bit); (5)serial and parallel outputs.
Diagrams

![]() |
![]() ADC78H90 |
![]() Other |
![]() |
![]() Data Sheet |
![]() Negotiable |
|
||||||||||||
![]() |
![]() ADC78H90CIMTX |
![]() National Semiconductor (TI) |
![]() ADC (A/D Converters) |
![]() Data Sheet |
![]()
|
|
||||||||||||
![]() |
![]() ADC78H90CIMT |
![]() National Semiconductor (TI) |
![]() ADC (A/D Converters) |
![]() Data Sheet |
![]()
|
|
||||||||||||
![]() |
![]() ADC78H89CIMTX |
![]() National Semiconductor (TI) |
![]() ADC (A/D Converters) |
![]() Data Sheet |
![]()
|
|
||||||||||||
![]() |
![]() ADC78H90CIMTX/NOPB |
![]() National Semiconductor (TI) |
![]() ADC (A/D Converters) |
![]() Data Sheet |
![]()
|
|
||||||||||||
![]() |
![]() ADC78H89CIMTX/NOPB |
![]() National Semiconductor (TI) |
![]() ADC (A/D Converters) |
![]() Data Sheet |
![]()
|
|
||||||||||||
(China (Mainland))









