Product Summary
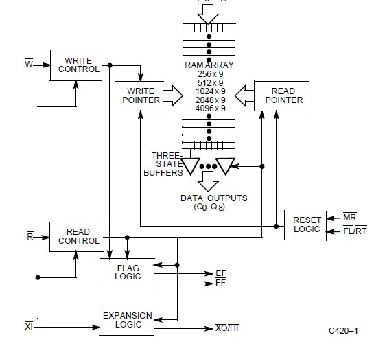
The CY7C429-30DMB is a first-in first-out (FIFO) memory offered in 600-mil wide and 300-mil wide packages. The CY7C429-30DMB is respectively, 256, 512, 1,024, 2,048, and 4,096 words by 9-bits wide. Each FIFO memory is organized such that the data is read in the same sequential order that it was written. Full and Empty flags are provided to prevent overrun and underrun. The CY7C429-30DMB is also provided to facilitate unlimited expansion in width, depth, or both. The depth expansion technique steers the control signals from one device to another in parallel, thus eliminating the serial addition of propagation delays, so that throughput is not reduced. Data is steered in a similar manner.
Parametrics
CY7C429-30DMB absolute maximum ratings: (1)Storage Temperature: –65℃ to +150℃; (2)Ambient Temperature with Power Applied: –55℃ to +125℃; (3)Supply Voltage to Ground Potential: –0.5V to +7.0V; (4)DC Voltage Applied to Outputs in High Z State: –0.5V to +7.0V; (5)DC Input Voltage: –0.5V to +7.0V; (6)Power Dissipation: 1.0W; (7)Output Current, into Outputs (LOW): 20 mA; (8)Static Discharge Voltage: >2000V (per MIL–STD–883, Method 3015); (9)Latch-Up Current: >200 mA.
Features
CY7C429-30DMB features: (1)Asynchronous first-in first-out (FIFO)buffer memories; (2)256 x 9 (CY7C419); (3)512 x 9 (CY7C421); (4)1K x 9 (CY7C425); (5)2K x 9 (CY7C429); (6)4K x 9 (CY7C433); (7)Dual-ported RAM cell; (8)High-speed 50.0-MHz read/write independent of depth/width; (9)Low operating power: ICC = 35 mA; (10)Empty and Full flags (Half Full flag in standalone); (11)TTL compatible; (12)Retransmit in standalone; (13)Expandable in width; (14)PLCC, 7x7 TQFP, SOJ, 300-mil and 600-mil DIP; (15)Pin compatible and functionally equivalent to IDT7200, IDT7201, IDT7202, IDT7203, IDT7204, AM7200, AM7201, AM7202, AM7203, and AM7204.
Diagrams

![]() |
![]() CY7C006 |
![]() Other |
![]() |
![]() Data Sheet |
![]() Negotiable |
|
||||||||||||
![]() |
![]() CY7C006A |
![]() Other |
![]() |
![]() Data Sheet |
![]() Negotiable |
|
||||||||||||
![]() |
![]() CY7C006A-15AXC |
![]() Cypress Semiconductor |
![]() SRAM 5V 16Kx8 COM Dual Port SRAM |
![]() Data Sheet |
![]() Negotiable |
|
||||||||||||
![]() |
![]() CY7C006A-15AXCT |
![]() Cypress Semiconductor |
![]() SRAM 5V 16Kx8 COM Dual Port SRAM |
![]() Data Sheet |
![]() Negotiable |
|
||||||||||||
![]() |
![]() CY7C006A-20AC |
![]() |
![]() IC SRAM 16KX8 DUAL 64LQFP |
![]() Data Sheet |
![]() Negotiable |
|
||||||||||||
![]() |
![]() CY7C006A-20AXC |
![]() Cypress Semiconductor |
![]() SRAM 5V 16Kx8 COM Dual Port SRAM |
![]() Data Sheet |
![]()
|
|
||||||||||||
(China (Mainland))










