Product Summary
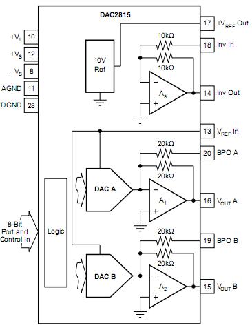
The DAC2815AP is one in a family of dual and quad 12-bit digital-to-analog converters (DACs). Serial, 8-bit, 12-bit interfaces are available. The DAC2815AP is complete. It contains CMOS logic, switches, a high-performance buried-zener reference, and low-noise bipolar output amplifiers.
Parametrics
DAC2815AP absolute maximum ratings: (1)+VL to AGND:0V, +7V; (2)+VL to DGND:0V, +7V; (3)+VS to AGND:0V, +18V; (4)–VS to AGND:0V,–18V; (5)AGND to DGND:±0.3V; (6)Any digital input to DGND:–0.3V, +VL +0.3V; (7)Ref In to AGND:±25V; (8)Ref In to DGND:±25V; (9)Storage Temperature Range:–55°C to +125°C; (10)Operating Temperature Range:–40°C to +85°C; (11)Lead Temperature (soldering, 10s):+300°C; (12)Junction Temperature:+155°C; (13)Output Short Circuit:Continuous to common or ±VS; (14)Reference Short Circuit:Continuous to common or +VS.
Features
DAC2815AP features: (1)high-speed 8 + 4-bit parallel interface; (2)low power: 300mW (150mW/DAC); (3)low gain drift: 5ppm/°C; (4)low nonlinearity: ±1/2 LSB max; (5)unipolar or bipolar output; (6)clear/reset to unipolar or bipolar zero.
Diagrams

| Image | Part No | Mfg | Description | ![]() |
Pricing (USD) |
Quantity | ||||||||||||
|---|---|---|---|---|---|---|---|---|---|---|---|---|---|---|---|---|---|---|
![]() |
![]() DAC2815AP |
![]() Texas Instruments |
![]() IC DUAL 12 BIT D/A CONV 28 DIP |
![]() Data Sheet |
![]() Negotiable |
|
||||||||||||
| Image | Part No | Mfg | Description | ![]() |
Pricing (USD) |
Quantity | ||||||||||||
![]() |
![]() DAC2815 |
![]() Other |
![]() |
![]() Data Sheet |
![]() Negotiable |
|
||||||||||||
![]() |
![]() DAC2815AP |
![]() Texas Instruments |
![]() IC DUAL 12 BIT D/A CONV 28 DIP |
![]() Data Sheet |
![]() Negotiable |
|
||||||||||||
![]() |
![]() DAC2902-EVM |
![]() Texas Instruments |
![]() Data Conversion IC Development Tools DAC2902 Eval Mod |
![]() Data Sheet |
![]()
|
|
||||||||||||
![]() |
![]() DAC2900Y/250 |
![]() Texas Instruments |
![]() DAC (D/A Converters) Dual 10-Bit 125Msps |
![]() Data Sheet |
![]()
|
|
||||||||||||
![]() |
![]() DAC2904Y/1K |
![]() Texas Instruments |
![]() DAC (D/A Converters) 14 Bit 125 MSPS Dual Communications |
![]() Data Sheet |
![]()
|
|
||||||||||||
![]() |
![]() DAC2904IPFB |
![]() Texas Instruments |
![]() DAC (D/A Converters) 14B,125 MSPS Dual |
![]() Data Sheet |
![]()
|
|
||||||||||||
(China (Mainland))












