Product Summary
The XC3042A-7PC84C is a Field Programmable Gate Array. It provides a group of high-performance, high-density, digital integrated circuits.
Parametrics
Absolute maximum ratings: (1)Supply voltage relative to GND:-0.5V to +7.0V; (2)Input voltage with respect to GND:–0.5V to VCC +0.5V; (3)Voltage applied to 3-state output:–0.5V to VCC +0.5V; (4)Storage temperature (ambient):–65℃ to +150℃; (5)Maximum soldering temperature (10 s @ 1/16 in.):+260℃; (6)Junction temperature plastic:+125℃; (7)Junction temperature ceramic:+150℃.
Features
Features: (1)Replaces TTL, MSI, and other PLD logic; (2)Integrates complete sub-systems into a single package; (3)Avoids the NRE, time delay, and risk of conventional masked gate arrays; (4)Guaranteed toggle rates of 70 to 370 MHz, logic delays from 7 to 1.5 ns; (5)System clock speeds over 85 MHz ; (6)Low quiescent and active power consumption; (7)High fan-out signal distribution, low-skew clock nets; (8)Internal 3-state bus capabilities; (9)TTL or CMOS input thresholds; (10)On-chip crystal oscillator amplifier; (11)Easy design iteration; (12)In-system logic changes.
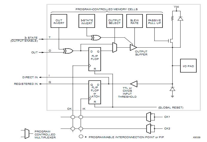
Diagrams

| Image | Part No | Mfg | Description | ![]() |
Pricing (USD) |
Quantity | ||||
|---|---|---|---|---|---|---|---|---|---|---|
![]() |
![]() XC3042A-7PC84C |
![]() |
![]() IC LOGIC CL ARRAY 4200GAT 84PLCC |
![]() Data Sheet |
![]() Negotiable |
|
||||
| Image | Part No | Mfg | Description | ![]() |
Pricing (USD) |
Quantity | ||||
![]() |
![]() XC3000 |
![]() Other |
![]() |
![]() Data Sheet |
![]() Negotiable |
|
||||
![]() |
![]() XC3000A |
![]() Other |
![]() |
![]() Data Sheet |
![]() Negotiable |
|
||||
![]() |
![]() XC3000L |
![]() Other |
![]() |
![]() Data Sheet |
![]() Negotiable |
|
||||
![]() |
![]() XC3020A-7PC84C |
![]() |
![]() IC LOGIC CL ARRAY 2000GAT 84PLCC |
![]() Data Sheet |
![]() Negotiable |
|
||||
![]() |
![]() XC3030-100PC44C |
![]() |
![]() IC LOGIC CL ARRAY 3000GAT 44PLCC |
![]() Data Sheet |
![]() Negotiable |
|
||||
![]() |
![]() XC3030-100PC68C |
![]() |
![]() IC LOGIC CL ARRAY 3000GAT 68PLCC |
![]() Data Sheet |
![]() Negotiable |
|
||||
(China (Mainland))










