Product Summary
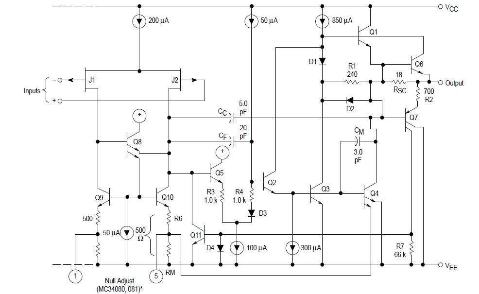
The MC34082P is a new generation of high speed JFET input monolithic operational amplifier. Innovative design concepts along with JFET technology provide wide gain bandwidth product and high slew rate. Well–matched JFET input devices and advanced trim techniques ensure low input offset errors and bias currents. The all NPN output stage of the MC34082P features large output voltage swing, no deadband crossover distortion, high capacitive drive capability, excellent phase and gain margins, low open loop output impedance, and symmetrical source/sink AC frequency response.
Parametrics
MC34082P absolute maximum ratings: (1)Supply Voltage (from VCC to VEE)VS: +44 V; (2)Output Short Circuit Duration tSC: Indefinite sec; (3)Operating Ambient Temperature Range TA: 0 to +70 ℃; (4)Operating Junction Temperature TJ: +125 ℃; (5)Storage Temperature Range Tstg: -65 to +165 ℃; (6)Common Mode Rejection Ratio (RS 3 10 k, TA = +25℃)CMRR: 90dB.
Features
MC34082P features: (1)Wide Gain Bandwidth: 8.0 MHz for Fully Compensated Devices, Wide Gain Bandwidth: 16 MHz for Decompensated Devices; (2)High Slew Rate: 25 V/ms for Fully Compensated Devices, High Slew Rate: 50 V/ms for Decompensated Devices; (3)High Input Impedance: 1012W; (4)Input Offset Voltage: 0.5 mV Maximum (Single Amplifier); (5)Large Output Voltage Swing: –14.7 V to +14 V for Large Output Voltage Swing: VCC/VEE = ±15 V; (6)Low Open Loop Output Impedance: 30 W @ 1.0 MHz; (7)Low THD Distortion: 0.01%; (8)Excellent Phase/Gain Margins: 55°/7.6 dB for Fully Compensated Devices.
Diagrams

![]() |
![]() MC34001 |
![]() Other |
![]() |
![]() Data Sheet |
![]() Negotiable |
|
||||
![]() |
![]() MC34002 |
![]() Other |
![]() |
![]() Data Sheet |
![]() Negotiable |
|
||||
![]() |
![]() MC34002D |
![]() STMicroelectronics |
![]() Operational Amplifiers - Op Amps USE 511-TL072CD SO-8 DUAL OP AMP |
![]() Data Sheet |
![]() Negotiable |
|
||||
![]() |
![]() MC34002N |
![]() STMicroelectronics |
![]() Operational Amplifiers - Op Amps USE 511-TL072CN DIP-8 DUAL OP AMP |
![]() Data Sheet |
![]() Negotiable |
|
||||
![]() |
![]() MC34004 |
![]() Other |
![]() |
![]() Data Sheet |
![]() Negotiable |
|
||||
![]() |
![]() MC34011A |
![]() Other |
![]() |
![]() Data Sheet |
![]() Negotiable |
|
||||
(China (Mainland))









